NOVOSENSEは、NSD7315シリーズ大電流Hブリッジドライバチップを発表しました。本チップは40V耐圧および10Aのピーク出力電流に対応し、ハードウェアおよびソフトウェアSPIの2種類の入力インターフェースバージョンをサポートします。同シリーズは、1チャネルHブリッジまたは2チャネルハーフブリッジ構成に対応しており、1チャネルのDCブラシ付きモータや2チャネルの電磁弁などの負荷を直接駆動できます。
NSD7315-Q1車載グレード版は、車体電子ロック、エンジン制御システムの電子スロットル、排気再循環、バイパスバルブ、エアサスペンションCDCなど、多様な車載用途に適しています。NSD7315工業グレード版は、自動昇降デスク、電動カーテン、掃除機・洗浄機などのコンシューマーデバイスにも利用可能です。今回発表されたNSD7315は、NOVOSENSEの既存NSD73xxシリーズHブリッジドライバ製品における大電流対応のさらなる拡張製品です。

製品特性
AEC-Q100 Grade 1に準拠:–40°C~125°C Ta(車載グレード)
工作电压:4.5V~35V (40V耐压) ,输出电流:10A (峰值)
動作電圧:4.5V~35V(40V耐圧)、出力電流:10A(ピーク)
超低オン抵抗 Rds(on)(上側MOS+下側MOS):150mΩ @ TJ = 25°C, 13.5V
集積電流サンプリング機能:比例電流出力(IPROPIx)
設定可能な電流調整機能を統合
設定可能な制御モード:PH/EN、PWM(IN1/IN2)、独立ハーフブリッジ制御
出力立ち上がり/立ち下がり時間スルーレート設定可能、EMI特性を最適化
低消費電力モード:静止電流3μA @ TJ = 25°C, 13.5V
SPIおよびハードウェアインターフェースの選択:
– SPIインターフェース:NSD7315S-Q1
– ハードウェアインターフェース:NSD7315H-Q1
先進保護およびスマート診断機能:電源低電圧保護、チャージポンプ低電圧保護、過電流保護、負荷開回路検出、過熱シャットダウンおよび過熱警告、故障状態出力(nFAULT/SPI)
大電流、低温度上昇、優れた載荷能力
NSD7315の上側・下側MOS総オン抵抗はわずか150mΩで、ピーク出力電流は10Aに達し、車載用ブラシ付きモータ、バルブ・ポンプ、産業用モータに大トルク載荷能力を提供可能です。高温環境下でも温度上昇は低く安定しており、長時間にわたって信頼の動作を実現します。
ハーフブリッジモードでは、載荷持続2A電流時、周囲温度25℃でチップ温度上昇は24.4℃に安定します。

載荷持続2A電流時のチップ温度上昇
フルブリッジモードでは、載荷持続5A電流時、周囲温度25℃でチップ温度上昇は125℃に安定し、過熱保護は作動しません。

載荷持続5A電流時のチップ温度上昇
出力スルーレートを柔軟に設定し、大電流駆動時の温度上昇とEMI課題の効果的なバランスを実現
モータなどの負荷駆動では通常ハードスイッチ方式が用いられますが、大電流駆動では電流変化率(△I/△T)が大きくなり、それに伴い大きな電磁干渉(EMI)が発生します(下図参照)。チップの出力スルーレートが固定かつ遅い場合、内部MOSスイッチの損失が増加し、温度上昇の原因となります。したがって、EMI性能を満たしつつ温度上昇を制御することは、大電流駆動アプリケーションにおける大きな課題です。
NSD7315は、負荷や入力PWM周波数に応じて、出力の立ち上がり/立ち下がりSlew Rateを柔軟に設定可能で、同時にデッドタイムも設定できます。これにより、エンジニアはハードウェア設計を変更せずに、ソフトウェア(SPIバージョン)またはSRピン(HWバージョン)を用いて温度上昇とEMI性能を最適化することができます。

出力立ち上がり/立ち下がりスルーレート SPIインターフェース Slew Rate 設定
内部に電流サンプリングおよび電流調整を統合し、システム面積とコストを削減
NSD7315は電流サンプリング機能を統合しており、外部のパワーサンプリング用抵抗や電流アンプを用いずに電流検出が可能です。IPROPIxピンを通じて、各ハーフブリッジ上側MOSの順方向導通電流(DrainからSouceへの電流)を1/1100の比率で出力できます。IPROPI1とIPROPI2ピンを接続すると、出力電流は両方の上側MOSの順方向電流の合計となります(下図参照)。

NSD7315は電流ミラーを内蔵
さらに、NSD7315は電流調整機能も統合しており、出力電流が内部設定の電流閾値を超えた場合、自動的に制限機能を実行します。これにより、モータ起動時や拘束状態などで過大な負荷電流が発生することを防ぎ、チップの過熱やモータの損傷を回避できます。
負荷開回路診断機能を搭載し、故障を正確に特定してフィードバック、手作業による確認不要
NSD7315は出力端の負荷開回路診断機能をサポートしており、ドライバチップの待機モードおよび動作モードでそれぞれ負荷状態を検出できます。これにより、モータ運転前または運転中に異常を迅速に発見でき、システムの信頼性を向上させます。この機能は、待機モード検出(OLP)と動作モード検出(OLA)の2種類の検出モードに対応しています。
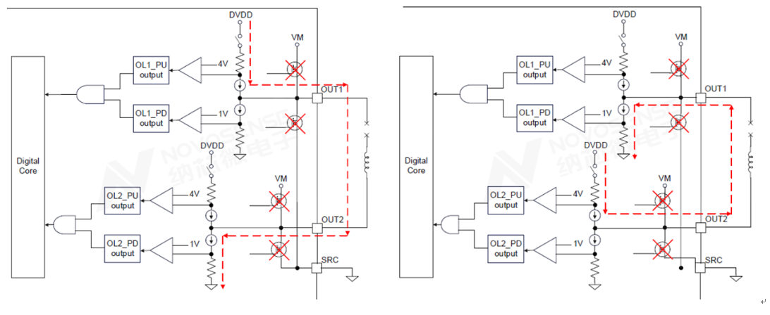
待機モードでの負荷開回路検出(OLP):チップは内部のプルアップおよびプルダウン電流源を順次有効化し、内部プルアップ/プルダウン抵抗を流れる電圧を測定します。内部コンパレータの電圧閾値と比較することで、出力に開回路が存在するかを判断します。

OLPモード検出ステップ1 OLPモード検出ステップ2
動作モードでの負荷開回路検出(OLA):チップはデッドタイム中のハイサイドフリーホイールMOSのダイオード順方向電圧降下を検出し、固定のVOLA電圧閾値と比較することで、リアルタイムで開回路検出を実施します。

OLAモード検出回路
パッケージングおよび型番選定
NOVOSENSEのHブリッジDCブラシ付きモータドライバNSD7315シリーズは、現在全面量産中です。NSD73xxシリーズの重要な拡張製品として、本シリーズは優れた汎用性と信頼性を備え、さまざまな典型的な負荷要求に対応可能です。NSD7315シリーズの発売により、NOVOSENSEのモータドライバ分野における製品ラインアップがさらに充実したものとなり、より高い集積度とシステム適合性を備えたソリューションを顧客に提供し、最終製品の迅速な市場投入を支援します。
