現在、人気がある第3世代半導体技術として、GaNはデータセンター、太陽光発電、エネルギー貯蔵、EV車などの市場で幅広く適用します。従来のSiデバイスに比べて、GaNはより高いスイッチング周波数になり、スイッチング損耗が低下になった一方、ドライバICやドライブ回路の設計にもより高い要求されています。
ゲート特性により、GaNは常時オンのデプリーション・モード (D-mode)、と常時オフのエンハンスメント・モード (E-mode)の2つのタイプにわけています;アプリケーションの違いによって、GaNは絶縁または非絶縁、ローサイドまたはブートストラップ、ゼロボルトまたは負圧オフなど、様々なドライブ形式が必要です。異なるタイプのGaNとさまざまなアプリケーションに対応するため、NOVOSENSEは一連のドライバICソリューションを発表し、GaNデバイスの性能上のメリットを十分に生かせます。
01 デプリーション・モード (D モード)GaN駆動ソリューション
一、D-mode GaNタイプと特徴
常時オンのデプリーション・モード (D-mode)GaNはそれ自体では直接使用できないため、周辺デバイスを追加することで、D-mode GaNを常時オンモードから常時オフモードに変更する必要があり、主にカスコード(Cascode)とダイレクトドライブ(Direct Drive)の2種類の技術アーキテクチャがあります;そのうち、カスケード型のD-mode GaNがさらに主流である。次の図1により、カスケード型のD-mode GaNは、低電圧Si MOSFETのスイッチを利用して全体のスイッチを動かすことで、常時オンモードを常時オフモードに変更します。

図1 カスケード型D-mode GaNの構成
低電圧Si MOSはさらに、オン状態の間にチャネル抵抗にカスケードし、デバイスの全体的なスイッチングプロセスに関与したが、低電圧Si MOSのオン状態の抵抗とスイッチング性能は本質的に理想的であるため、GaNデバイスへの全体的な影響は限られています。
カスケード型のD-mode GaNの最大のメリットは、従来のSi MOSのドライブ回路に0V/12Vレベルでオフ/オンの制御ができることです。ただし、ドライブ回路はSi MOSと同じですが、カスケードアーキテクチャのD-mode GaNのスイッチング周波数や速度が従来のSi MOSに比べてはるかに高いため、ドライバICに高dv/dt環境で動作できることが要求されます。
次の図2及び図3に示す通り、窒化ガリウムはハーフブリッジトポロジーを採用した典型的な適用回路で、GaNの高週波、高速スイッチングはハーフブリッジ中点の電位に高いdv/dtホップが発生させ、非絶縁ドライバICに対して、ドライバICの内部Level shifter寄生キャパシタが高dv/dtでコモンモード電流を発生します。絶縁ドライバICに対して、ICの入出力結合キャパシタが同様にコモンモード電流経路を構成します。これらのコモンモード電流が信号入力側に結合すると入力信号に干渉して、ドライバICの誤動作を引き起こしたり、ひどい場合にはGaNのアームスルーを引き起こしたりすることもあります。

図2 非絶縁ハーフブリッジドライバICのコモンモード干渉伝播経路

図3絶縁ハーフブリッジドライバICのコモンモード干渉伝播経路
コモンモード過渡耐量(CMTI)は、GaN ドライバ IC を選択する際の重要な指標である。 GaNデバイス、特に高耐圧、高出力アプリケーションでは、より高いスイッチング周波数とより速いスイッチング速度の要求に応えるため、CMTIが100V/ns以上のドライバICが推奨されます。
二、NOVOSENSE のD-mode GaN駆動ソリューション
NOVOSENSEは、多数のDモードGaN用ドライバソリューションを提供することにより、さまざまなパワーバンド、絶縁型または非絶縁型など、色んなアプリケーションシニーズを満足します。
1)NSD1624:高信頼性高電圧ハーフブリッジゲートドライバ
従来の非絶縁高電圧ハーフブリッジドライバICは、一般的にlevel-shifterアーキテクチャを採用しており、内部寄生キャパシタの制約のため、通常は50V/nsのコモンモード瞬変にしか耐えられません。NSD1624は、革新的に絶縁技術を高電圧ハーフブリッジドライバICのハイサイドドライブに適用し、dv/dt耐性を150V/nsまで高め、高電圧出力側は±1200Vまでの直流電圧に耐えることができます。また、NSD1624は+4/-6Aの駆動電流能力を持ち、10~20Vの範囲で動作できます。ハイサイドとローサイドの出力には独立した低電圧保護機能(UVLO)があります。NSD1624は、SOP14、SOP8、小型LGA 4*4mmパッケージをご提供し、高密電源の適用に非常に適しており、さまざまな高圧ハーフブリッジ、フルブリッジ電源トポロジーに適用できます。

図4 NSD1624 IC機能ブロック図
2)NSI6602V/NSI6602N:第二世代高性能絶縁式デュアルチャネルゲートドライバ
NSI6602V/NSI6602NはNOVOSENSEの第二世代高性能絶縁式デュアルチャネルゲートドライバで、第一世代に比べて干渉耐性とドライブ能力をさらに向上させたと同時に、入力側の耐圧能力も向上させ、消費電力がより低くなり、最大2MHzのスイッチング周波数に対応できます。各チャネルの出力は、25nsの高速伝播遅延と5nsの最大遅延マッチングにより、最大6A/8Aのサージ電流能力を提供し、150V/nsのコモンモード瞬変耐スクランブリング(CMTI)により、システムのコモンモード干渉耐性を向上させます。NSI6602V/NSI6602Nには複数のパッケージがあり、最小パッケージは4*4mm LGAパッケージで、GaNやその他の高電力密度が要求される場面で使用できます。

図5.1 NSI6602N IC機能ブロック図

図5.2 NSI6602V IC機能ブロック図
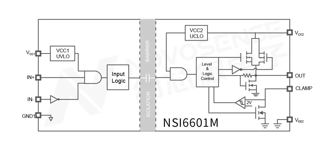
3)NSI6601/NSI6601M:絶縁式シングルチャネルゲートドライバ
NSI6601/6601Mは絶縁式シングルチャネルゲートドライバであり、立ち上がり時間と立ち下がり時間を別々に制御するための絶縁出力を提供することができます。ドライバの入力側は3.1Vから17V、出力側は最大32Vの電源電圧で給電し、入出力の電源ピンには低電圧保護機能(UVLO)があります。5A/5Aのピーク電流を流すことができ、最低150V/nsのコモンモード瞬変耐スクランブリング(CMTI)によりシステムのロバスト性を確保します。また、NSI6601Mはミラー・クランプ機能も内蔵し、ミラー電流によるミスオンのリスクを抑えることができます。

図6.1 NSI6601 IC機能ブロック図

図6.2 NSI6601M IC機能ブロック図
02 エンハンスド型(E-mode) GaNドライブソリューション
一、E-mode GaNタイプと特徴
カスケードの低電圧Si MOSを介して常時オフモードを実現するCascode D-mode GaNとは異なり、E-mode GaNは直接GaNゲートをp型ドーピングしてバンド構造を修正し、ゲートのオンしきい値を変更し常時オフ型デバイスになります。
ゲート構造に応じて、E-mode GaNはオーム接触の電流型とショートキー接触の電圧型の2種類の技術路線を分けていて、そのうち電圧型が最も主流であり、以下は、電圧型の駆動特性とソリューションを紹介します。

図7電圧型E-mode GaNの構成
このタイプのEモードGaNの利点は、0Vターンオフ、正電圧伝導を実現でき、GaNの伝導特性やスイッチング特性を損なう必要がないことです。GaNにはボディダイオードを持たないため、ダイオードの逆再生の問題がなく、ハードスイッチングの場合はスイッチング損耗やEMIノイズを低減することができます。ただし、電圧型E-mode GaNは駆動電圧範囲が狭く、典型的な駆動電圧範囲は5~6Vで、ターンオンのしきい値も非常に低いため、駆動回路は干渉やノイズの影響を受けやすく、不適切な設計はGaNの誤ターンオンやゲート破壊を引き起こしやすいです。

表1 E-mode GaNとSi Mosの駆動電圧の比較
*EモードGaNゲートの負電圧耐量はブランドによって大きく異なり、-1.4Vしか耐えられないものもあれば、-10Vの負電圧に耐えられるものもあります。
低電圧、ローパワー、またはデッドゾーンの損耗に敏感な適用シーンでは、一般的に0V電圧オフを使用することができます;しかし、高電圧、ハイパワーシステムでは、一般的にはノイズ耐性を強化し、信頼性の高いオフを保証するために、負圧オフを採用することをお勧めします。ゲートオフの負圧を設計するには、GaN自体のゲート耐圧能力のほか、効率への影響も考慮する必要があります。次の表に示すように、この原因は、E-mode GaNではオフ状態で電流の逆流、すなわち第3象限オンが可能であるが、逆方向のオン電圧降下とゲートオフの負電圧値が相関し、ゲートオフに使用する電圧が負であればあるほど逆電圧降下が大きくなり、デッドゾーンの損耗が大きくなることです。一般的に、500W以上の高電圧の適用に対して、特にハードスイッチに対して、-2V~-3Vのオフ負圧にお勧めです。

表2 GaN/Si MOS/IGBT状態別電流経路
➯ E-mode GaN以上の駆動特徴を考慮し、ドライバーと駆動回路の設計に対する一般的には下記の要件を満たす必要があります:
◆ 高週波応用の耐スクランブル能力を満たすために、100V/ns以上のCMTIを備えること;
◆可提供5~6V的驱动电压,并且驱动器最好集成输出级LDO;
◆ 5~6Vの駆動電圧を提供することができ、ドライバーは出力レベルLDOを高集積すること;
◆ダイオードを通って経路のオンとオフを区別する必要がなく、ダイオードの電圧降下によるGaNミスオンのリスクを回避するように、ドライバーは分離したOUTHとOUTLのピンを持っていることが望ましいであること;
◆ 高電圧、ハイパワーの応用、特にハードスイッチトポロジの応用に対して、負圧オフ能力を提供できること;
◆ より小さいデッドゾーンの時間を設定することで、デッドゾーンの損耗を減らすことができるように、できる限り低速の伝送遅延と伝送遅延をマッチングすること。
二、E-mode GaNドライブソリューション
一)分圧式ソリューション
E-mode GaNは、従来のSi MOSドライバーでドライブ回路を設計することができ、阻容分圧回路による電圧降下処理をする必要があります。図8に示すように、ドライブ回路のように、オンの時に、E-mode GaNゲート電圧はZener管で6V程度に制御され、オフの際に、Zener管の正のオン電圧で-0.7V程度クランプされます。GaNのオンとオフ電圧はドライバーの給電電圧とは関係なく、Dzによって決定されます。

図8 E-mode GaNの阻容分圧ドライブ回路、0Vオフ
さらに、Zener管をDzと逆直列に接続すれば、負圧シャットダウンを実現できます。

図9 E-mode GaNの阻容分圧ドライブ回路、負圧オフ
図10に示すように、NSD1624は10V電力を供給し、阻容分圧でE-mode GaNを駆動する典型的な応用回路を採用します。同様に絶縁式ドライバーNSI6602V/NSI6602N、NSI6601/NSI6601Mも同じ回路を採用し、E-mode GaNを駆動することができます。阻容分圧回路の原理やパラメーター設計については、E-mode GaNメーカーの公式サイトにアプリケーションノートが掲載されています。

図10 NSD1624阻容分圧式ドライブ回路、負圧オフ
二)ダイレクトドライブ式ソリューション
従来のSi MOSFETドライバでE-mode GaNをドライブできる抵抗容量型電圧分割ドライブ回路は、複雑な周辺回路設計が必要であり、電圧分割方式のレギュレータ管の寄生容量がE-mode GaNのスイッチング速度に影響し、アプリケーションに制約が生じます。この課題に対して、NOVOSENSEは、E-mode GaNのために専用のダイレクトドライブ式のドライバーをご提供、周辺回路の設計がよりシンプルで、信頼性が高く、E-mode GaNの性能のメリットを発揮することができます。
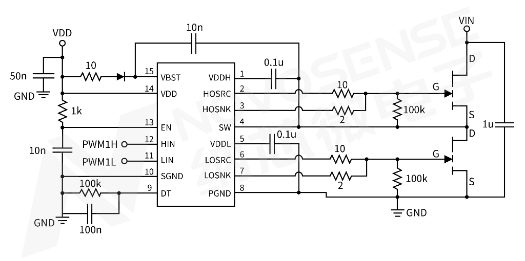
1)NSD2621:E-mode GaN専用高電圧ハーフブリッジゲートドライバ
NSD2621はE-mode GaNのために設計された高電圧ハーフブリッジドライバICです。NOVOSENSEの成熟した容量性絶縁技術を採用しており、-700Vから+700Vまでの耐圧、150V/nsのハーフブリッジ中点dv/dt瞬変に対応でき、低い伝送遅延特性を備えています。ハイサイドとローサイドのドライブ出力ところにはLDOが集積されており、広いVCCで5~6Vの駆動電圧を出力し、ピーク駆動電流2A/-4Aを供給することができ、同時に、電源システムを安全に動作させるUVLO機能も備えています。NSD2621は,高集積度のLGA(4*4mm)パッケージを提供し、ハイパワー密度が要求される応用に適しています。図5はNSD2621の一般的な応用回路で、分圧式回路と比べ、NSD2621を採用して抵抗、キャパシタ、安定化管などの周辺回路を必要とせず、システム設計を簡素化して、より信頼性の高いドライブを実現します。

図11 NSD2621典型的なアプリケーション回路
2)NSD2017: E-mode GaN専用シングルチャネルローサイドゲートドライバ
NSD2017は、E-mode GaNをドライブするために設計された車載グレードのシングルチャンネル・ローサイド・ドライバICです。低電圧誤動作防止機能と過熱保護機能を備え、5V電源に対応。 OUTH端子とOUTL端子は、それぞれGaNのターンオンとターンオフ速度を調整するために使用され、最大7A/-5Aのピーク駆動電流を供給できます。NSD2017は、3ns以下の伝送待ち時間があり、1.25nsの最小入力パルス幅、及びピコ秒レベルの立ち上がり時間と立ち下がり時間に対応するなど、ダイナミックな性能に優れており、ライダーや電源コンバータなどへの適用できます。NSD2017には1.2mm*0.88mm WLCSPと2mm*2mm DFNの車載グレードコンパクトパッケージがあり、寄生インダクタンスを最小限に抑えて立ち上がり時間と立ち下がり時間を短縮し、リンギング振幅を制限します。

図12 NSD2017典型的なアプリケーション回路
3)NSI6602V/NSI6602N:E-mode GaN絶縁ドライブ
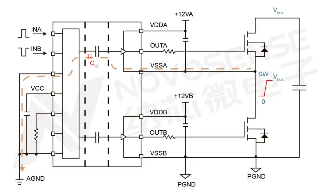
E-mode GaN絶縁ドライブのニーズに対して、NOVOSENSE NSI6602V/NSI6602Nの欠圧点を調整して、E-mode GaNのドライブに直接利用できるようにしました。0Vオフを採用する場合、4V UVLOバージョンを選択します;負圧オフを採用する場合、6V UVLOバージョンを選択できます。注意点では、NSI6602V/NSI6602Nを採用してE-mode GaNを直接ドライブする場合、トップ管の出力は個別の絶縁給電が必要で、ブートストラップ給電はできません。これは、ダウン管E-mode GaNがデッドゾーン時に第3象限オンVdsに入ると負圧になるため、この時にブートストラップ給電でトップ管をドライブすれば、ブートストラップキャパシタが過量充電され、トップ管E-mode GaNのゲートが過圧破壊されやすいからです。図13は、NSI6602V/NSI6602NがE-mode GaNをダイレクトドライブする場合の典型的な適用回路であり、+6V/-3Vの駆動電圧を提供します。

図13 NSI6602V/NSI6602N駆動E-MODE GaN典型的なアプリケーション回路
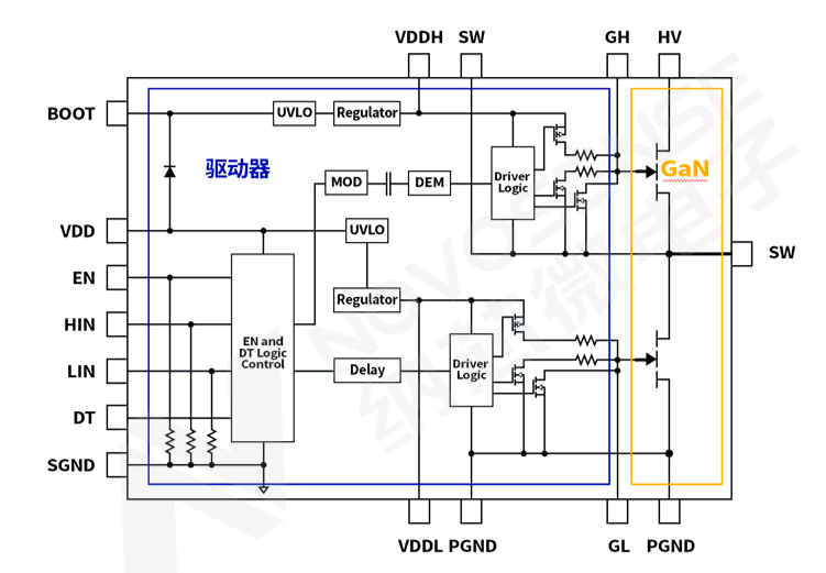
03 GaNパワーチップソリューション
NSG65N15KはNOVOSENSEが最新のGaNパワーチップ製品、ハーフブリッジ・ドライバと650V耐圧で150mΩのリード抵抗を持つ2つのE‐mode GaN HEMTを内蔵しています。NSG65N15Kは、ドライバとGaNを気密封止することで共通ソースインダクタンスLcsを排除し、ゲートループインダクタンスLgを最小化することで浮遊インダクタンスの影響を回避しています。NSG65N15Kは9*9mmのQFNパッケージで、従来のディスクリート方式の5*6mmのDFNパッケージのGaNスイッチチューブ2個と4*4mmのQFNパッケージの高電圧ハーフブリッジドライブ1つ、または周辺部品を組み合わせることと比べ、総布板面積を40%以上削減実現できます。また、NSG65N15Kはデッドゾーン時間の調整可能、低電圧保護、過温度保護機能を備えて、GaN適用の安全、信頼性の高い動作を実現し、その高週波、高速の特性のメリットを十分に発揮し、あらゆるタイプの中小電力GaNアプリケーションに最適します。

図14 NSG65N15K IC機能ブロック図
04 NOVOSENSEのGaNドライバソリューションの選択ガイド
NOVOSENSEは、さまざまなタイプのGaNとアプリケーションに対して、一連のドライバチップソリューションを提供しており、お客様のニーズによって最適な製品を選択いただけます。
