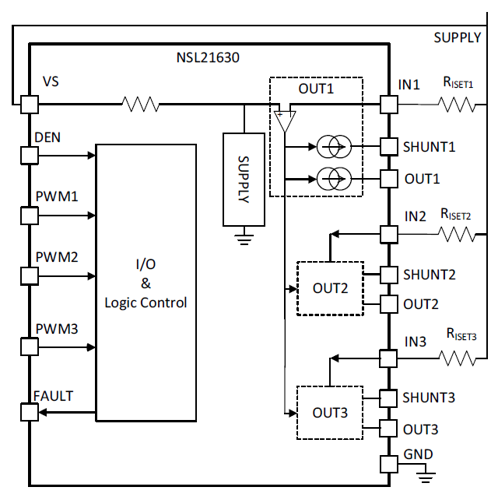
NSL2163x is an automotive-qualified three-channel linear constant-current LED driver capable of 200mA/CH current output. NSL2163x adopts the latest linear constant-current architecture, featuring high constant-current accuracy and strong heat dissipation ability. In addition, the product supports complete diagnostic protection functions, including LED open circuit, LED short circuit and single LED short circuit, overtemperature protection, etc. NSL2163x supports multiple-chip FAULT pins in parallel to support diagnostic function requirements in different regions.
Product Features
• Comply with AEC-Q100 standard
• Three-channel linear constant current driver
• Supply voltage range: 5-40V
• Maximum constant output current: 200mA/CH
• Support full diagnostic protection
• Thermal sharing by external shunt resistors
Application
• Automotive rear lighting
• Automotive interior lighting
• General automotive body lighting applications
Functional Block Diagram


For more product information, please contact us.