NST118 is a low power-consumption ultra-high-precision digital temperature sensor. It is an ideal substitute for negative temperature coefficient (NTC) and positive temperature coefficient (PTC) thermistors. The NST118 has I2C and SMBus compatible ports, supports up to four device addresses, and has programmable alarm and SMBus reset capabilities. It achieves accuracy up to ±0.2 ° C (Max) in the range of 25 ° C to 45 ° C without calibration. The NST118 has low power consumption, which minimizes the impact of spontaneous heat on measurement accuracy. The NST118 temperature sensor is highly linear and does not require recombination calculations or lookup to derive the temperature. The 12-bit on-chip analog-to-digital conversion provides resolution up to 0.0625℃. The NST118 temperature sensor operates from -40℃ to 125℃ and is suitable for consumer products, industrial equipment, Internet of Things and automotive markets. The NST118's DFN(2mm x 2mm) package is also compatible with the NST117.
Product Features
• High accuracy in -40℃~125℃ wide temperature range
• Ultra precision at 25℃~45℃ ±0.2℃ (maximum)
• I2C/ SMBus compatible port
• Resolution rate: 12 bits, resolution: 0.0625℃
• User programmable over-temperature alarm threshold
• Low static current:
- Working current 2.9μA@1Hz in operating mode (typical)
- Turn-off current 0.5µA in shutdown mode (typical)
• Input voltage range: 1.71 V to 3.6 V
• Digital port: compatible with SMBus, I2C
Application
• Wearable devices (TWS, watches, bracelets, etc.)
• Laptop
• Industrial Internet of Things(IoT)
• Communication infrastructure
• Power system monitor
• Environmental monitoring and HVAC
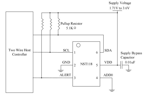
Functional Block Diagram


For more product information, please contact us.