NST112 is a low power-consumption high-precision digital temperature sensor. It is suitable for substitution of negative temperature coefficient and positive temperature coefficient thermistor. The NST112 has an port compatible with I2C and SMBus, programmable alarm and SMBus reset functions, and supports up to four devices on a single BUS. In addition, it achieves accuracy up to ±0.5 °C in the range of -20 °C to 85 °C without calibration. The NST112 temperature sensor is highly linear and does not require recombination calculations or lookup to derive the temperature. The NST112 features 12bit analog-to-digital conversion and provides up to 0.0625℃ resolution. The NST112 temperature sensor can operate normally in the temperature range of -40 °C to 125 °C, which makes it suitable for operation in communications, computers, consumer products, environmental, industrial and instrumentation. The NST112 is an extremely low-power sensor that can be used for temperature measurement applications in the Internet of Things. The NST112 is available in both SOT563 and DSBGA(4) packages, with the DSBGA(4) achieving output accuracy up to ±0.1 °C at temperature range.
Product Features
• Operating temperature range: -40°C~125°C
• High accuracy in -40℃~125℃ wide temperature range:
- 25 °C ~ 45 °C: ± 0.1℃ (typ.)@DSBGA
- -20 °C ~ 60°C: ± 0.5℃ (max.)@DSBGA
- -20℃~85℃:±0.5℃(typ.)
- -40℃~-20℃:±1℃(max.)
- 85℃~125℃:±1℃(max.)
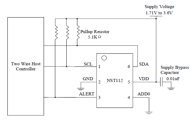
• I2C/ SMBus compatible port
• Resolution rate: 12 bits, resolution: 0.0625℃@SOT563
• Resolution rate:14 bits, resolution: 0.015625℃@DSBGA
• Over-temperature alarm value presetting
• Ultra-low static power consumption
2.9μA@1Hz
6.5μA@4Hz
• Supply voltage range: 1.71 V to 3.6 V with SOT563 package
• Digital output
Application
• Portable and battery-powered applications
• Power system monitor
• Communication infrastructure
• General system thermal management
• Industrial Internet of Things
• Computer peripheral thermal protection
• Laptop
• Storage devices such as solid state disks (SSDs)
• Smart wearable devices
Functional Block Diagram


For more product information, please contact us.