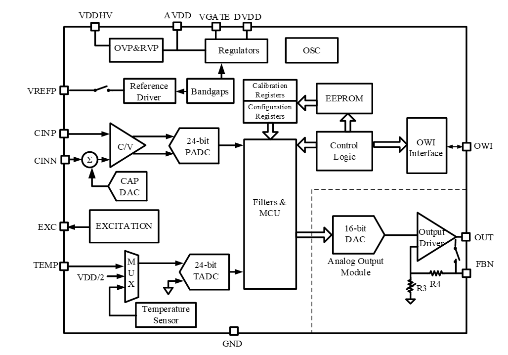
NSC9260 (X) is an EMC enhanced AECQ100 compliant high integration chip for signal conditioning of capacitive automotive pressure sensors. The NSC9260 (X) adopts a capacitance voltage conversion circuit and a 24-bit ADC to form the main signal measurement channel, and a 24-bit ADC to form the auxiliary temperature measurement channel. With built-in digital processing engine, the NSC9260X supports second-order temperature drift calibration and the highest third-order nonlinear calibration for sensor zero temperature and sensitivity of the sensor. Its calibration coefficients are stored in a set of programmable EEPROMs. NSC9260 (X) supports over-voltage and reverse-voltage protection, analog voltage output and PWM output, which is mainly used in automotive capacitive pressure sensors for measuring pressure values above 1MPa.
Product Features
• Support -24V to 28V over voltage and reverse voltage protection for automotive sensor applications
• It integrates C/V capacitive voltage conversion circuit and 24-bit high-precision ADC, which can easily measure capacitance of capacitive pressure sensor, calculate and convert it to pressure.
• Built-in digital processor-based sensor calibration logic, supporting post-customer calibration, up to third-order nonlinear calibration and second-order temperature sensitivity and offset calibration
• Calibration data can be stored in EEPROM, multiple times programmable
• Ratio-metric or absolute voltage output, supporting PWM output
• Enhanced EMC performance
• Proprietary OWI communication mode, supporting calibration after sensor assembly
• Operating temperature range: -40℃ ~ 150℃, compatible with AECQ100 standard
Application
• Auto capacitive pressure sensor module (automotive air conditioning pressure, brake pressure, etc.)
Functional Block Diagram


For more product information, please contact us.