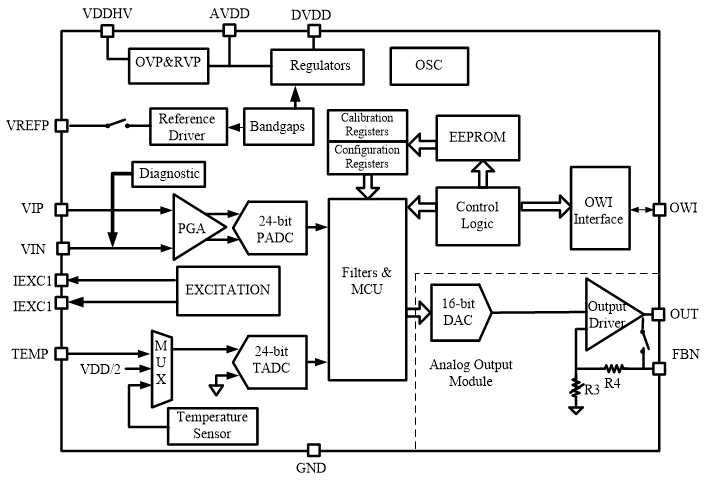
NSA9260 (X) is an EMC enhanced AECQ100 compliant high integration chip for signal conditioning of resistance bridge automotive pressure sensors. The NSA9260 (X) adopts a high-precision variable gain instrument amplifier and a 24-bit ADC to form the main signal measurement channel, and a 24-bit ADC to form the auxiliary temperature measurement channel. With built-in digital processing engine, the NSA9260X supports second-order temperature drift calibration and the highest third-order nonlinear calibration for sensor zero temperature and sensitivity of the sensor. Its calibration coefficients are stored in a set of programmable EEPROMs. NSA9260X supports over-voltage and reverse-voltage protection, analog voltage output and PWM output, as well as sensor diagnosis.
Product Features
• Support -24V to 28V over voltage and reverse voltage protection for automotive sensor applications
• Integrated bridge drive, high precision PGA, 24-bit high precision ADC, supporting proportional measurement, strain gauge type or resistance bridge sensor input
• Support sensor diagnosis and output clamp function
• High-precision 1X ~ 256X variable gain instrument amplifier, up to 8x digital gain
• Built-in digital processor-based sensor calibration logic, supporting post-customer calibration, up to third-order nonlinear calibration and second-order temperature sensitivity and offset calibration
• Calibration data can be stored in EEPROM, p multiple times programmable
• Ratio-metric or absolute voltage output, supporting PWM output as well
• Enhanced EMC performance
• Proprietary OWI communication mode, supporting calibration after sensor assembly
• Operating temperature range: -40℃ ~ 150℃, compatible with AECQ100 standard
Application
• Auto pressure sensor module (TMAP, automotive air conditioning pressure, oil pressure sensor, brake pressure sensor, etc.)
• Industrial transmitter
Functional Block Diagram

All Resources

For more product information, please contact us.